文字サイズ
  • 小さく
  • 標準
  • 大きく
ふりがな表示
ふりがなつける ふりがなはずす
音声読み上げ
開始(別ウィンドウで開く)
背景色変更
  • 背景色標準
  • 背景色白
  • 背景色黒
  • 背景色青
  • 背景色黄
  • PCモードで画面を切り替え
  • スマートフォンモードで画面を切り替え

相模原市立大沼小学校

MENU

  • ホーム
  • 学校概要
  • 緊急時の対応
  • 学校のきまり
  • いじめ防止基本方針
  • 年間行事
  • 各種おたより
    • (1) 学校だより
    • (2) 1学年だより
    • (3) 2学年だより
    • (4) 3学年だより
    • (5) 4学年だより
    • (6) 5学年だより
    • (7) 6学年だより
    • (8) わかぎ級
    • (9) 保健だより
  • お知らせ
  • PTA規約・活動冊子・見守り隊事故対応
  • ブログ(各学年の様子)
  • リンク集
  • サイトマップ
  • 操作方法
  • ホーム
  • 各種おたより
  • (6) 5学年だより

カテゴリ:(6) 5学年だより
5年学年だより 2月号

開始(別ウィンドウで開く)
カテゴリ:(6) 5学年だより 5年学年だより 2月号
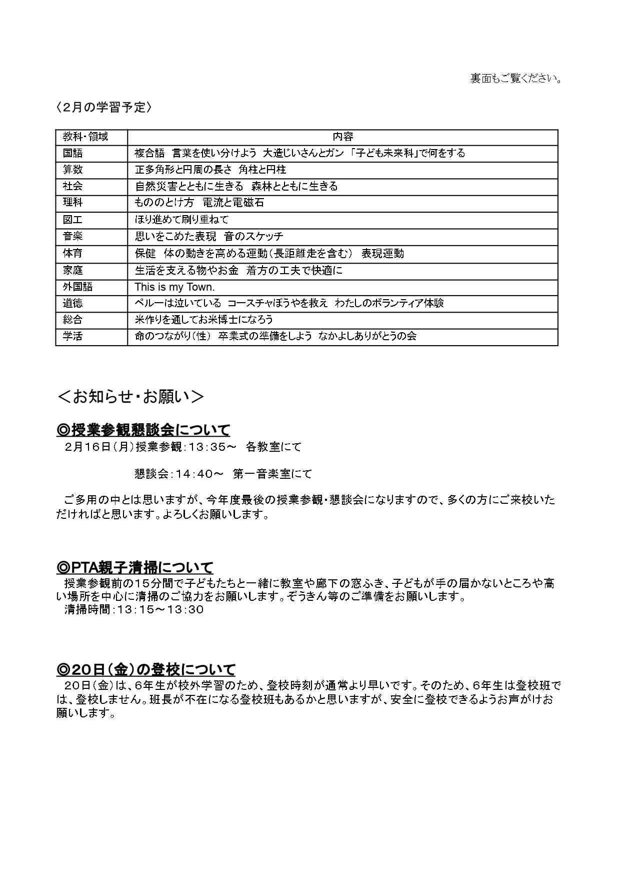
R7 2月号学年だより.docx .docx_page-0001

R7 2月号学年だより.docx .docx_page-0002

公開日:2026年01月30日 17:00:00
更新日:2026年02月01日 13:18:43

一覧画面へ

相模原市立大沼小学校

Copyright©2023 相模原市立大沼小学校 All Rights Reserved.